日本酒の箱で自作するBluetoothワイヤレススピーカー
日本酒の空き箱がいくつかあったので、Bluetooth接続して使えるワイヤレススピーカーを作っています。前回は100均で売ってる100円のモノラルスピーカー2つを使って格安のものを作りましたが、今回はちゃんとしたフルレンジスピーカーを使ってみました。バッテリーも搭載し、電源の無いところでもスマホと接続して大音量・高品質の音楽を楽しめます。

特殊な工程は無く、Amazonで比較的容易に入手できるパーツで構成しましたので、オリジナルスピーカーにチャレンジしたい方は是非参考にしていただければと思います。
目次
こんなふうに動きます&こんなふうに作ります
動作の概要と作り方のポイントをまとめた動画はこちらです。
基本的な手順はこの動画に納めていますが、ブログにはポイントになる回路の解説、必要なパーツの情報を記載しておきたいと思います。
主要構成パーツ
日本酒の空き箱(桐箱)と、Amazonなどで比較的容易に入手できるパーツで構成しました。
- Panasonicのフルレンジスピーカー(Amazonで1個900円ぐらい)
- Bluetoothレシーバー(Amazonで1個500円ぐらい)
- PAM8403アンプモジュール(Amazonで1個200円ぐらい)
それぞれのパーツへのリンクはブログの最後にまとめておきました。
日本酒の箱の加工
加工の様子はYoutubeビデオで紹介しています。今回使ったスピーカーは直径6.5cmです。丈夫な桐箱に綺麗な丸い穴を空けるのに細いドリルやカッターナイフでは厳しかったので、サークルカッターを使ってみました。

これを使えば分厚い木でも自由な丸い穴を空けることができます。
ただ、凄まじい音がするので、マンションの部屋で使う勇気がなく、人のいない河川敷で作業しました。
穴を開けて紙ヤスリで仕上げた結果がこちら。

サークルカッターがパワフルなので、木目に沿って豪快に剥がれてしまった箇所もあるので、クラフトカッターなどで予め丸い切れ目を入れておけばよかったなとあとで反省しています。また、ヤスリ仕上げも考慮して、もう少し小さい穴を開けておくべきだったと思います。いくつか反省点はありましたが、初めてにしてはわりと綺麗な穴が開けれました。

スピーカーをはめ込んだらこうなります。
あとは表面からボルト用の穴を用意し、固定すればOKです。
今回はラジカセっぽくするために、取っ手もつけてみました。
取っ手の部品はホームセンターで購入した引き出し用のパーツです。
ABS樹脂製で180円でした。

動画にて取り付けしていますが、日本酒の箱に直接ネジ止めすると強度の心配があったので、LED状態表示用のスモークカラーの分厚い塩ビ板を挟んで、日本酒の箱を貫通し、取っ手を取り付けています。これにより、取っ手を持ち上げたときのストレスが塩ビ板で分散されるので、かなり頑丈にできたと思います。
電源・Bluetoothモジュール回路
スピーカー上部には、LEDで状態表示を確認できる、スモークカラーの分厚い塩ビ板で作った窓を設置しています。ここに次のLEDが見えるよう、内部の基板レイアウトを考えました。ユニバーサル基板に、次のパーツのLED部がまっすぐ並ぶように配置しています。
- Bluetoothオーディオレシーバーモジュール
- TP4056充電モジュール
- 電源LED(緑色)
また、充電モジュールに接続するバッテリーや、電源端子、アンプ基板への電源ケーブル用のコネクタも実装します。
実装済み基板がこちら。


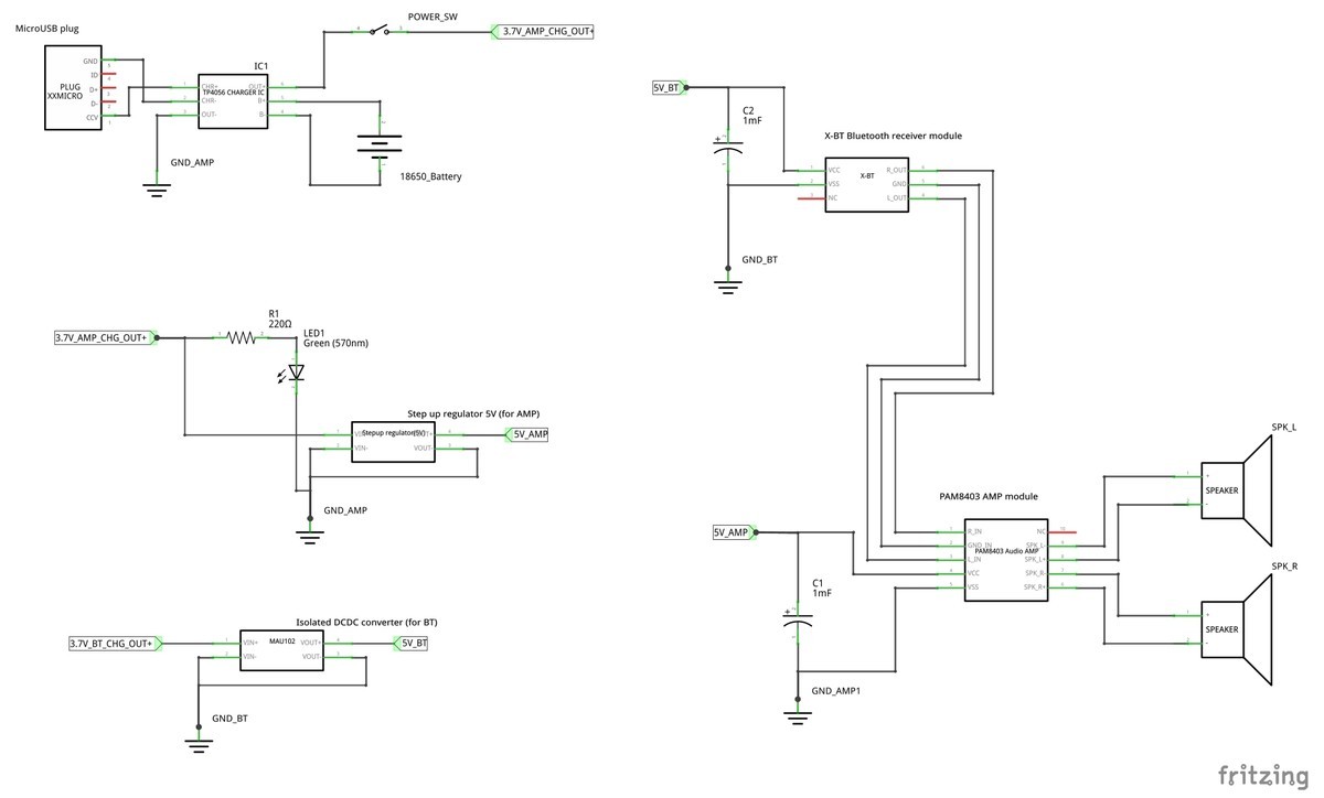
5VのACアダプタから入力された電源は、TP4056充電モジュールに接続します。
また、TP4056充電モジュールには、3.7V出力の18650リチウムイオンバッテリーを接続しました。
今回使用したPAM8403アンプモジュールと、Bluetoothオーディオレシーバーモジュールは共に5Vなので、電源の3.7Vから昇圧する必要があります。この2つのモジュールの構成は前回の100均スピーカー製作時と同じで、Bluetoothオーディオレシーバーモジュールのノイズ問題があります。このBluetoothオーディオレシーバーは、Bluetooth接続時にGNDラインにノイズが発生します。アンプと同じ電源ラインに接続してしまうと、アンプからこのノイズが増幅されてスピーカーから出力されてしまいます。この対策として、前回はバッテリーを2系統搭載し、電源OFF時すなわち充電時だけ電源ラインを共用するようにリレーで回路を組んでました。
今回は、このノイズ問題の解決方法もシンプルにしています。バッテリーは1つだけの搭載とし、アンプ用は素直に5Vに昇圧するためのDCDCコンバーターを用い、ノイズ源となるBluetoothオーディオレシーバー用の5V電源のみ、絶縁型DCDCコンバーター(MAU102)を使ってアンプとは分離した電源ラインを構成しています。

この結線方法も含めた回路図はgithubに公開しています。
アンプモジュール
アンプモジュールから、オーディオ入力用の端子、左右のスピーカー出力端子を引っ張り出しています。また、電源入力コネクタを用意し、電源ラインのコネクタから入ってきた直後に、ノイズ対策用の大型の電解コンデンサ(1000μF)をつけています。


まとめ
日本酒の空き箱と、Amazonで容易に調達できるパーツで本格的な音の出るワイヤレスBluetoothスピーカーを制作することができました。シンプルで使いやすく、バッテリーも5~6時間は余裕で持ち、実用性もあるスピーカーができたと思います。まだ日本酒の箱が1つあるので、スピーカーユニットを変えたり、デザインを変えて作ってみようと思います。
主なパーツ&工具リスト
最後に、今回の製作で使った主なパーツと工具をリストアップしておきます。
・スピーカー
・デジタルアンプ
・Bluetoothレシーバーモジュール
・TP4056充電モジュール
・絶縁型DCDCコンバーター
・DCDCコンバーター
・サークルカッター
・電動ドライバー
・18650リチウムイオンバッテリー
・18650リチウムイオンバッテリー用ホルダー
・LED
・抵抗
・ユニバーサル基板
・スモークカラーの塩ビ板
・スピーカーの脚
・Bluetoothレシーバー→アンプ接続用ケーブル
・内部配線用コネクタ
・ACアダプタコネクタ
・スピーカーケーブル

![HiLetgo 5個セットPAM8403 ミニ 5V デジタル アンプ基板 USB 電源 オーディオ アンプ [並行輸入品] HiLetgo 5個セットPAM8403 ミニ 5V デジタル アンプ基板 USB 電源 オーディオ アンプ [並行輸入品]](https://m.media-amazon.com/images/I/51rVq+X-ioL._SL160_.jpg)















